Menu Close
  • 首页 | CNC第二新闻频道 | CNC论坛 | CNC历史 | CNC热点
  • 20大第6位反习大佬浮出水面,陈敏尔赫然在列

    《20大第6位反习大佬浮出水面,挺习大佬接收上海滩,韩正叛变江派被犒赏国家副主席》

    1、20大谁反习,这个习近平最清楚。
    特别是在20大之后,他会对谁进行报复,那么谁就是反习大佬。

     

    2. 胡锦涛和其他反习大佬:
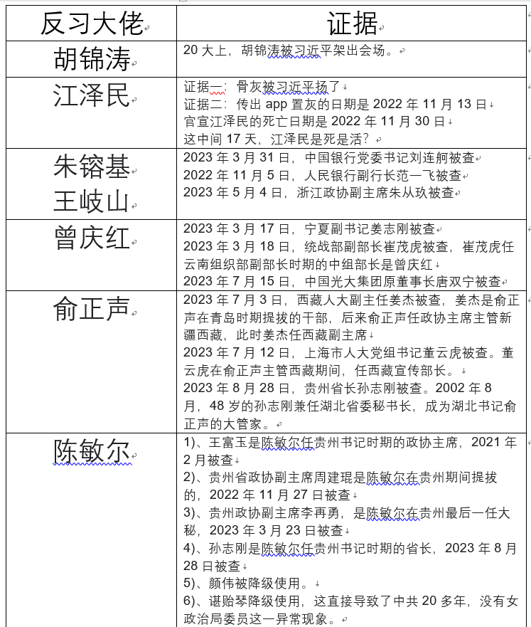
    在20大上,胡锦涛习近平架出会场。

    除了他,还有5位反习大佬:江泽民和朱镕基没有出席20大,王岐山曾庆红和俞正声出席了20大,但没有被习近平架出会场。推测是在20大前的北戴河会议上,习近平遭到胡锦涛的羞辱,因此进行了报复。

    江泽民被习近平暴尸
    江泽民被习近平暴尸

    3、江泽民:
    证据一:骨灰被习近平扬了,尸体公然暴露在阳光下,不得转世。
    证据二:传出app置灰的日期是2022年11月13日
    官宣江泽民的死亡日期是2022年11月30日
    这中间17天,江泽民是死是活?

    4、朱镕基王岐山
    中国银行党委书记刘连舸,2023年3月31日被查,可能后台是刘鸿儒,朱镕基
    人民银行副行长范一飞,2022年11月5日被查,可能后台是王岐山
    浙江政协副主席朱从玖,2023年5月4日被查,可能后台是王岐山

    5、曾庆红
    宁夏副书记姜志刚,2023年3月17日被查,后台曾庆红
    统战部副部长崔茂虎,2023年3月18日被查,崔茂虎任云南组织部副部长时期的中组部长是曾庆红
    中国光大集团原董事长唐双宁,2023年7月15日被查,唐双宁的可能后台是刘明康,曾庆红

    6、俞正声
    西藏人大副主任姜杰,2023年7月3日被查,姜杰是俞正声在青岛时期提拔的干部,后来俞正声任政协主席主管新疆西藏,此时姜杰任西藏副主席
    上海市人大党组书记董云虎,2023年7月12日被查。董云虎在俞正声主管西藏期间,任西藏宣传部长。
    贵州省长孙志刚,2023年8月28日被查。2002年8月,48岁的孙志刚兼任湖北省委秘书长,成为湖北书记俞正声的大管家。

    7、陈敏尔
    1)、王富玉是陈敏尔任贵州书记时期的政协主席,2021年2月被查
    2)、贵州省政协副主席周建琨是陈敏尔在贵州期间提拔的,2022年11月27日被查
    3)、贵州政协副主席李再勇,是陈敏尔在贵州最后一任大秘,2023年3月23日被查
    4)、孙志刚是陈敏尔任贵州书记时期的省长,2023年8月28日被查
    5)、颜伟是陈敏尔的亲信,从浙江跟随陈敏尔到贵州,到重庆,2021年初,海外传出了唐良智揭发颜伟替陈敏尔收受巨额贿赂,后颜伟被降级使用。
    6)、谌贻琴,现在是国务委员,与外界传言的副总理相比,也是降级使用

    这直接导致了中共20多年,没有女政治局委员这一异常现象。

    贵州这么多和陈敏尔同一时期的官员都出事了,难道陈敏尔就一点不用被牵连吗?说不过去吧
    由于抓的大多是贵州的官员,而不是重庆的官员,小编认为合理的猜测是陈敏尔通过孙志刚讨好当时的政治局常委俞正声和邓朴方,被习近平认为脚踩两条船。

    8、反习大佬和挺习大佬:
    习大佬是江泽民、胡锦涛朱镕基王岐山曾庆红、俞正声
    那么挺习大佬是赵乐际和韩正。

    9、赵乐际

    赵乐际力压王沪宁成为三号常委,说明,要么是习近平认为需要羞辱王沪宁,要么是认为需要犒赏赵乐际。
    陈吉宁从清华校长升任环保部长时,中组部长是赵乐际,任清华校长的时候就给赵乐际输送利益,才得以上位

    上海市长龚正是刘鹤妹夫,刘鹤儿子刘天然投资腾讯

    上海副书记吴清给赵乐际儿子赵壁炒股输送利益上位

    上海指导组组长李锦斌是辽宁锦州人,陈吉宁是辽宁营口人,赵乐际儿子赵壁投资的华锦股份在辽宁盘锦市

    等于上海四个权力最大的人,都有赵乐际背景。

    赵乐际刚好接管了江派上海帮的大本营。

    10、韩正
    江派大佬朱镕基王岐山曾庆红、俞正声的部下纷纷被抓,韩正却被习近平犒赏了一届国家副主席,那一定是韩正叛变了江派。

    这个位子本来也可以给栗战书,但是栗战书,赵克志,陈敏尔都是贵州出来的。
    不可能一点牵连都没有

     

    二十大反习大佬,陈敏尔赫然在列
    二十大反习大佬,陈敏尔赫然在列
    本文内容除特别注明外均取自各新闻媒体(本站底部列表)和youtuber twitter(x),chatgpt, gemini, 并不代表本站立场! 评论不允许人身攻击。
    Posted in 共党内斗

    Related Posts